Qu’est ce qu’un système de chauffage écologique ?

Un système de chauffage écologique est un système qui utilise des sources d'énergies renouvelables (éolien, solaire, biomasse, hydraulique …) et/ou des sources d'énergie à faible émission de CO2. Ils sont conçus pour avoir un impact environnemental plus faible que les systèmes de chauffage traditionnels, qui utilisent des combustibles fossiles tels que le gaz naturel, le fioul ou le charbon.

Mais d’autres critères sont aussi à prendre en compte. Le cycle de vie d'une énergie a une influence sur sa performance écologique : Quel est l’impact environnemental de son extraction et de sa transformation ? Et qu’en est-il de son transport depuis son point d’extraction/production jusqu’à chez vous ? Enfin, un système de chauffage sera également d’autant plus écologique qu’il consomme peu d’énergie et donc que son rendement est important : combien d’unités d’énergie sont nécessaires à la production d’une unité de chaleur ? On parle ainsi d’efficacité énergétique.
En synthèse, un système de chauffage est écologique si :
- Il consomme de l’énergie renouvelable,
- Il émet peu de gaz à effet de serre
- Il a un bon rendement et permet donc de consommer moins d’énergie.
Dans cet article nous ne parlerons donc pas de chauffage au gaz ou au fioul car ce ne sont pas des sources d’énergie renouvelables.
Présentation de trois systèmes de chauffage parmi les plus écologiques
Il existe différents systèmes de chauffage considérés comme écologiques mais nous avons décidé de vous présenter les systèmes écologiques les plus utilisés : le chauffage au bois, les pompes à chaleur et les systèmes solaires thermiques.
Les chauffages au bois

Le bois provient des arbres et sans surprise, il s’agit donc bien d’une source d’énergie renouvelable. Mais il demeure important de choisir du bois de chauffage issu de forêts gérées de façon durable (c’est souvent le cas en France) et de se fier aux différents labels type PEFC, FSC, Bois Français, NF Bois de Chauffage et NF Granulés biocombustibles pour être certain de ne pas épuiser ou de surexploiter cette ressource.
Et maintenant, tour d’horizons sur différents dispositifs de chauffage au bois.
- Les cheminées à foyer ouvert (... mais à proscrire)
Alimentées en bois bûche ou en granulés de bois, elles sont souvent utilisées comme sources de chaleur d’appoint : le plaisir d’un bon feu de cheminée. Mais il est peu recommandé de l'utiliser comme système de chauffage principal. Son rendement est faible, seulement de 10 à 15%. Par ailleurs, la combustion de bois dans une cheminée à foyer ouvert produit plus de particules fines, de gaz nocifs et de monoxyde de carbone que les foyers fermés. Cela peut avoir un impact négatif sur l'environnement et la santé.
- Les inserts à bois ou foyers fermés
Un insert à bois est un dispositif qui peut être installé dans une cheminée existante pour améliorer son efficacité et sa performance en matière de chauffage.
Le foyer fermé lui conserve l’agrément visuel du feu de cheminée. Son rendement atteint alors les 70 et 80%. Sa principale contrainte reste le stockage du bois dans un espace à l'abri de l’humidité.
- Les poêles à bois
Ils consomment du bois sous forme brute : les bûches. De même, le rendement est à peu près du même ordre que pour les inserts à bois autour de 70 à 80%.
Une de ses caractéristique thermique principale est sa grande inertie thermique, qui permet de chauffer fort pendant longtemps un espace.
On retrouve aussi quelques contraintes en commun : un besoin d’espace de stockage conséquent, la nécessité de nettoyer et ramoner fréquemment pour assurer une combustion efficace et en toute sécurité.
- Les poêles à granulés
Ils consomment, comme leur nom l’indique, des granulés (aussi appelés pellets) qui constituent un combustible généralement fabriqué à partir de déchets de bois tels que des copeaux, des sciures, des écorces ou des branches. Les granulés sont un peu plus faciles à stocker que les bûches. Les poêles à granulés sont par ailleurs un peu plus pratiques à utiliser que les poêles à bois car le rechargement en granulés se fait moins fréquemment que pour les bûches et qu’ils peuvent être programmés et contrôlés à distance. Mais le coût de ce système est cependant plus élevé qu'un poêle à bûches. Le système de granulés existe également pour les inserts.
- Les chaudières à bois
Contrairement aux inserts et poêles qui sont des systèmes d’appoint, les chaudières au bois sont des équipements de chauffage centralisé qui produisent de la chaleur ensuite distribuée par un réseau d’eau dans tout le logement. Elles sont soit alimentées en bois sous forme de bûche soit en granulés. Dans les deux cas, elles peuvent donc se connecter à un réseau hydraulique existant de chauffage (par exemple en remplacement d’une chaudière au fuel ou au gaz) et peuvent par ailleurs aussi fournir l’eau chaude sanitaire (ECS). Ce système est particulièrement efficace.
Compter un rendement autour de 90% pour une chaudière bois à condensation et 70 à 80% pour une chaudière bois classique.
Les chaudières à bois présentent toutefois quelques contraintes. Elles nécessitent un grand espace pour l’installation de l’équipement lui-même et le stockage du combustible. Pour les granulés, le silo de stockage doit par ailleurs être accessible pour le réapprovisionnement par un camion.
Le coût financier de cette solution est d’environ 16 à 22 000 euros pour une chaudière automatique et 10 000 euros pour une chaudière manuelle pour laquelle l’utilisateur doit lui-même alimenter le silo.
Les pompes à chaleur

Sans rentrer dans les détails de fonctionnement, il existe plusieurs types de pompes à chaleur : géothermique (calories puisées dans le sol) et aérothermique (calories puisées dans l'air extérieur).
Une Pompe à Chaleur (PAC) est une solution écologique pour le chauffage, car elle utilise les calories naturellement présentes dans l'air, l'eau ou le sol pour produire de la chaleur (ou du froid pour les modèles réversibles) via un procédé d’échange thermique.
Contrairement à une chaudière classique qui brûle des combustibles fossiles, une PAC fonctionnant avec de l’électricité majoritairement décarbonée (c’est le cas en France) n'émet quasiment pas de gaz à effet de serre lors de son fonctionnement. En effet, elle utilise un fluide frigorigène caloporteur qui absorbe les calories par évaporation, monte en température grâce à un compresseur électrique puis libère la chaleur absorbée par condensation.
Une pompe à chaleur quel que soit son type (air, eau ou sol) présente plusieurs avantages. Le premier est son rendement qui reste inégalé parmi les systèmes de production de chaleur.
En règle générale, les pompes à chaleur les plus efficaces ont un COP (coefficient de performance énergétique ou rendement) d'au moins 3, ce qui signifie qu'elles produisent au moins 3 unités de chaleur pour chaque unité d'énergie finale consommée. En comparaison, le rendement d’un radiateur électrique performant se situe autour de 1. Grâce à ce rendement élevé, les économies d’énergie avec une PAC sont donc conséquentes malgré le prix plus élevé de l’énergie électrique.
Ensuite, la majorité des pompes à chaleur peuvent aussi fournir de l’eau chaude sanitaire. La performance du système est profitable à la production d’eau chaude sanitaire et on parle alors de PAC double service.
De plus, son impact environnemental est négligeable. Certes la fabrication d’une pompe à chaleur émet des émissions de CO2 mais elles sont très rapidement rentabilisées grâce à l’utilisation d’une matière première gratuite, renouvelable et naturelle qui sont les calories de l’air extérieur.
Enfin, dans le cas des systèmes géothermiques, vous pouvez rafraîchir votre logement en été.
En revanche, les pompes à chaleur fonctionnent pour la plupart à basse ou moyenne température. Elles ne s’intègrent donc pas nécessairement bien à tout réseau existant à haute température. De même, elles ne sont pas très efficaces dans des logements mal ou peu isolés car leur régime de chauffe basse température ne suffit alors pas à compenser les déperditions de chaleur et la pompe à chaleur fonctionne donc hors de sa plage de fonctionnement optimale (à haut régime d'eau chaude).
Tout comme les chaudières à bois, les PAC sont par ailleurs assez coûteuses (entre 15 et 25 000 euros) et le retour sur investissement ne se fait que sur plusieurs années.
Enfin, elles sont parfois critiquées pour la nuisance sonore et/ou esthétique que le bloc extérieur peut générer pour le voisinage.
Le chauffage solaire thermique

Le chauffage solaire thermique est un système qui utilise l'énergie solaire pour chauffer l'eau ou l'air. Il utilise des panneaux solaires pour collecter l’énergie du soleil et la convertir en énergie thermique. Attention, on ne parle ici pas des panneaux photovoltaïques qui produisent de l'électricité à partir de la lumière du soleil. Les panneaux solaires sont généralement installés sur le toit du bâtiment, mais peuvent également être installés sur le sol.
Il s’agit du chauffage durable par excellence. En effet, il utilise l’énergie du soleil, inépuisable et entièrement gratuite, il ne produit pas de gaz à effet de serre ou de polluants atmosphériques et les systèmes de panneaux solaires thermiques ont par ailleurs une durée de vie plus longue que les systèmes de chauffage traditionnels.
Ce système de chauffage est en outre polyvalent puisqu’il peut chauffer de l’eau et/ou de l’air (réseau de chauffage hydraulique ou aéraulique) et peut par ailleurs produire de l’eau chaude sanitaire.
Ce système est souvent plus coûteux à installer que les systèmes de chauffage traditionnels (mais sa durée de vie est souvent plus longue !). Sa performance peut être bonne (jusqu’à 80% de l’énergie solaire transformée en chaleur) mais dépend de la quantité de lumière du soleil disponible.
Les panneaux solaires nécessitent par ailleurs de l'espace pour être installés (sur le toit ou sur le sol) et un certain niveau d'inclinaison, contraintes qui peuvent limiter la faisabilité ou la performance de l’installation. Ils nécessitent aussi de l'espace au sol pour accueillir les ballons d'eau tampons (de chauffage ou d'eau chaude sanitaire). Les panneaux solaires thermiques sont d’ailleurs souvent installés en combinaison avec un système de chauffage principal comme une chaudière à condensation, au bois ou une PAC pour couvrir les périodes où les apports solaires sont plus faibles ou inexistants. On parle alors de système solaire combiné (SSC).
En synthèse, chaque type de chauffage présente ses avantages et inconvénients qui doivent être analysés à la lumière de vos besoins et contraintes. Dans tous les cas, le kilowattheure le plus écologique est celui qui n’est pas consommé. Un chauffage écologique est donc un chauffage qui est régulé. La température doit donc être limitée à 19°C (pour chaque degré de moins, c’est 7% d’économie sur la facture) et programmée pour diminuer la nuit et lors de l’absence des occupants en journée.
Au delà de tous les avantages et inconvénients présentés ci-dessus, le tableau suivant synthétise pour chaque type de chauffage, les éléments clés de performance écologique et économique, les deux étant très souvent compatibles (à minima sur le moyen ou long terme)

Comment bien choisir son système de chauffage écologique ?
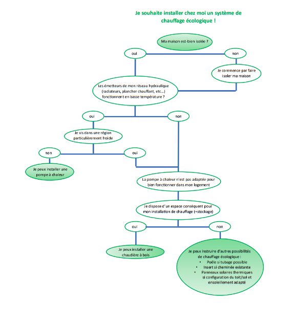
L’arbre de décision ci-dessous vous permettra de faire le choix parmi les différents systèmes de chauffage écologiques présentés dans la partie précédente.

Les bons réflexes à avoir avant de choisir son système de chauffage écologique
Ne pas changer uniquement son système de chauffage pour réduire sa consommation.

Pour améliorer l’empreinte écologique de son logement, le premier réflexe n’est pas de remplacer son système de chauffage. En effet, si vous voulez être vraiment efficaces dans l’optimisation de votre logement, d’autres étapes doivent être réalisées en amont.
Changer son système de chauffage permet certes de gagner en efficacité énergétique et écologique avec un meilleur rendement, le passage à une énergie renouvelable et/ou la diminution des gaz à effet de serre. Mais dans tous les cas, pour maintenir une température constante dans votre logement et donc pour votre confort thermique, votre système de chauffage devra toujours fournir quasi autant de chaleur que votre logement en perd à travers ses déperditions thermiques.
Afin de bien dimensionner votre système de chauffage d’une part et de réduire sa consommation d’autre part, il faut donc avant tout commencer par diminuer les déperditions de chaleur en améliorant l’enveloppe thermique de votre logement.
Il faut donc avant toutes choses ISOLER.

Selon votre logement, isoler votre toiture, vos murs ou vos planchers, remplacer vos fenêtres, améliorer l’étanchéité à l’air de votre logement et traiter les ponts thermiques vous permettront de diminuer significativement vos déperditions de chaleur et donc de diminuer d’autant vos besoins de chauffage.
Ça y est, vous pouvez changer de système de chauffage. Eh bien non, toujours pas … Une fois l’enveloppe de votre logement améliorée, il est nécessaire de ventiler votre logement de façon mécanique, permanente et contrôlée. En effet, l’isolation améliore l’étanchéité qui peut alors empêcher l’air de se renouveler.
Il est donc indispensable de mettre en place une VMC pour maintenir une bonne qualité de l’air et garantir l’évacuation de l’humidité ambiante : 1 à 2 litres de vapeur d’eau sont générés par personne et par jour en conditions normales de vie dans un logement. Ventiler permet donc d’éviter l’apparition de pathologies liées à l’humidité, notamment les moisissures sur les murs. De plus, plus un air est humide, plus il est difficile à chauffer. Donc faire baisser le taux d’humidité en ventilant, c’est faire baisser les consommations de chauffage.
Cette fois-ci c’est bon, votre logement est isolé et perd beaucoup moins de chaleur, il est ventilé et son taux d’humidité est maîtrisé. Vous pouvez donc maintenant vous atteler au choix de votre système de chauffage.
En synthèse, il est essentiel de faire les choses dans l’ordre:
- on isole
- on ventile
- on change son système de chauffage


.avif)
.avif)
.avif)
.avif)
.avif)
.avif)
.avif)
.avif)
.avif)
.avif)

.avif)





